[TOC=3]
## **方案描述**
此方案可以满足基础数据监控、故障报警功能,同时可接入数字摄像头,实现远程视频监控。
方案特点:支持视频监控和多种网络扩展能力。

<table>
<tr align="center" style="background: #eee">
<td>编号</td>
<td>名称</td>
<td>型号</td>
<td>物料编码</td>
<td>备注</td>
</tr>
<tr>
<td> 1
<td> 4G音视频网关
<td> WL435-DBV
<td> 01100145
<td> 不带SIM卡,自带与MNK系统连接的RS485线。
<tr>
<tr>
<td> 2
<td> 数字摄像头
<td> -
<td> -
<td>可自行选购,需要支持 GB28181 协议。
<tr>
<table>
## **核心设备**
### 物联网音视频网关

* 型号:WL435-DBV。
* 供电:压线端子,直流电源接口电压范围12V~24V。
* 支持标准RS232、RS485接口,用于读取电梯数据。
* 支持远程配置协议类型,与数据读取方式相匹配。
* 支持通过4G网络将数据上传物联网平台。
* 使用标准SIM卡,支持联通、移动4G流量卡,可自适应。
* 支持通过RJ45对外提供网络。
### 数字摄像头

* 可自行选购。
* 需支持GB28181协议。
* 建议配置:2.8mm焦距;可支持TF卡扩展;需考虑固定方式和接线方式。
* 摄像头需要在本地进行平台配置。
### 网络通道
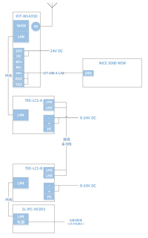
摄像头网口需要与网关LAN口连接,但由于网关位于机房,摄像头位于轿厢,需要搭建网络通道;可根据现场情况,选择多种网络通道搭建方式,如网桥、载波、随缆等。
#### 随缆里敷设网线
需要钢丝加强随行电缆,规格要求TVVBG\-CAT5E。
#### 载波传输
将网络信号转换,通过随缆里的备用线传输。
>注:网络转换接口的供电需9-24V DC,预留接线端子,需配网线。

接线图如下。

订货清单如下表所示。
<table>
<tr align="center" style="background: #eee">
<td>名称</td>
<td>型号</td>
<td>物料编码</td>
</tr>
<tr>
<td rowspan=4>网络转换接口
<td>TKE-LC1-A
<td>72060038
<tr>
<tr>
<td>TKE-LC1-B
<td>72060039
<tr>
<table>
### 网桥
使用网桥进行井道内网络覆盖,一个置于轿顶,一个置于井道顶部,分别和摄像头、网关用网线连接;网桥正对,保证信号可靠。同类产品参考外观如下。

推荐接线图如下。

## **使用说明**
### 网关安装
物联网4G模块安装于机房控制柜内,模块采用导轨安装,天线尽量放置于开放空间,中间线缆避免弯折。
### 摄像头安装
摄像头一般固定于轿顶,底座用螺丝固定后旋转卡住,供电、网络线缆通过开孔引导轿顶。
### 电梯信息录入
登录电梯物联网平台,选择“档案管理>电梯信息管理”,进入“电梯信息管理”页面,选择“电梯信息总览”页签,单击“导入”按钮,弹出对话框,选择导入项(设定必填信息)并下载导入文件模板,填写电梯信息后导入文件,单击“提交”按钮,完成电梯信息录入。

### 电梯档案与网关的绑定
* APP下载:进入电梯物联网平台登录页面,单击右上角“APP下载”按钮,扫描二维码下载并安装手机APP。

* APP登录:使用和网页一致的网址、用户名、密码,登录手机APP。

* 4G模块调拨:登录手机APP,选择“工作台>智能硬件”,进入“智能硬件”页面,选择“调拨”,进入“调拨”页面,单击扫描图标,扫描4G模块上的二维码后,进行调拨。

* 绑定:登录手机APP,选择“工作台>智能硬件”,进入“智能硬件”页面,选择“绑定/解绑”,进入“设备绑定/解绑”页面,单击扫描图标,扫描4G模块上的二维码,通过电梯工号搜索电梯信息,单击“绑定”按钮,完成绑定。
  
### 摄像头与电梯档案的绑定
登录电梯物联网平台,选择“档案管理>智能硬件管理”,进入“智能硬件管理”页面,选择对应的网关设备,单击“绑定摄像头”按钮,输入对应的摄像头信息,单击“提交”按钮,完成摄像头与电梯的绑定。

## **摄像头调试**
我们选取海康网络摄像头为例,介绍调试过程,详情请参考[调试](https://detail.tmall.com/item.htm?spm\=a1z10.5\-b\-s.w4011\-17260401986.74.315c6570foR18F&id=568289704203&rn\=67a02612dd7c4ba1257a241212333f2a&abbucket\=14&skuId\=4984395590045)。
### 电脑连接摄像头
电脑网口与摄像头网口使用网线直接连接。
一般摄像头默认固定IP,需要设置电脑网口为同一网段,进行直连。
操作步骤
1.右击电脑右下角“网络”图标,单击“打开电脑的“网络和Internet”设置”。

2.单击“更改适配器选项”。

3.选择连接摄像头的网络,右击打开属性。

4.选中“Internet协议版本4(TCP/IPv4)”,单击“属性”按钮。

5.根据下图所示完成配置,单击“确定”按钮。

例如,海康摄像头默认IP为192.0.0.64。可以设置电脑IP为192.0.0.2。
如果摄像头已经设置成DHCP(自动获取模式),可将电脑和摄像头接入同一台路由器,直接用浏览器打开摄像头IP。
设置IP后,打开浏览器,地址栏输入192.0.0.64,进入摄像头配置界面;新摄像头需要设置用户名密码后进入,用户名默认admin。

>注:调试完成后,需按此步骤改回“自动获取 IP”,否则电脑无法通过网口上网。
### 摄像头存储设置
1.如果是新相机,需要格式化SD卡。

2.配置定时录像,可以根据所需来配置。

### 平台接入设置
1.选择“网络>基本配置”,进入“基本配置”页面,将“网卡类型”设置成自动获取。

2.选择“网络>高级配置”,进入“高级配置”页面,配置平台接入方式,参数如下:
接入方式:28181。
传输协议:建议TCP,网络环境差可选UDP,仍然卡顿建议修改视频分辨率和码率。
协议版本:DB/T28181-2016。
SIP 服务器 ID:35021117492007657018。
SIP 服务器域:3502111749。
SIP 服务器地址:124.71.1.31。
SIP 服务器端口:5060。
SIP 用户名 SIP 用户认证 ID 视频通道编码 ID 这三个由物联网平台生成,生成规则
3402000000132xxxxxxx 前面 13 位固定,后面 7 位来自前文“摄像头与电梯档案绑定” 中生成的国标码。
密码:123456。
其他选项用默认值,无需配置。

## **方案功能**
### 电梯数据获取
对于默纳克系统,终端电梯数据的获取,可通过串口线连接一体机读取;读取数据包括轿厢状态(运行方向、楼层、门状态等)、电梯状态(运行、故障、检修)、端子状态、电梯参数等。
### 实时数据监控
通过电梯物联网应用平台或电梯业务APP,可以随时查看电梯的运行情况。



### 故障报警
当电梯发生故障,提示故障状态,并以短信、APP推送等形式直接发送到相关人员手机上,实现快速响应。

### 故障统计
电梯所发生的故障,物联网平台可进行保存,可以按照楼层、故障类型等进行统计分析,为后续业务提供业务指导。

### 视频监控
视频监控可通过轿厢内摄像头,查看实时视频;视频监控页面可分4、9、16画面同时监控。

单梯监控页面也可以通过单击“轿厢视频”按钮打开,可设置时间回放摄像头TF卡里存储的视频文件。
- 产品介绍
- 硬件
- 产品说明
- 硬件选型
- 设备调试
- 平台
- 物联网平台
- 远程监控
- 故障报警
- 应急处置
- 媒体管理系统
- 维保管理系统
- 维保管理软件介绍
- 系统上线流程
- 应用展示
- 解决方案
- 汇川梯联网4G数据监控方案
- 汇川梯联网4G一键呼救方案
- 汇川梯联网4G视频监控方案
- 汇川梯联网手机预约呼梯方案
- 汇川梯联网开放平台对接方案
- 用户指南
- 物联网平台
- 用户登录
- 监控管理
- 实时数据监测
- 实时地图监测
- 实时视频监测
- 接警号码设置
- 监控设置
- 大数据监测中心
- 多梯监控看板
- 事件管理
- 历史事件查询
- 故障统计
- 故障联系人
- 故障短信预览
- 故障级别管理
- 故障代码管理
- 通话记录
- 语音请求统计
- 应急处置
- 救援统计
- 困人统计
- 救援任务
- 救援中心
- 档案管理
- 电梯信息管理
- 楼盘管理
- 智能硬件管理
- 档案设置
- 系统管理
- 权限管理
- 用户管理
- 角色管理
- 组织机构
- APP
- 下载与安装指导
- 登录
- 使用说明
- 远程监控功能
- 应急救援
- 保养工单
- 维修工单
- 电梯年检
- 保养合同
- 智能硬件
- 移动客服
- 档案查询
- 电梯通讯录
- 安全技术交底
- 配置Wi-Fi
- 媒体管理系统
- 系统介绍
- 点位档案
- 广告投放
- 公告投放
- 本地操作
- 维保管理系统
- 总体概述
- 维保基本信息管理
- 创建维保人员账号
- 维保人员管理
- 保养项目管理
- 保养类型管理
- 配件管理
- 维保设置
- 保养工单
- 新建保养工单
- WEB编辑保养工单
- APP接受保养工单
- APP签到保养工单
- APP完成保养工单
- APP签字保养工单
- APP转派保养工单
- 作废保养工单
- WEB查看完成情况
- WEB删除保养工单
- WEB保养工单-24小时未接受
- WEB-过期未保养
- 搜索保养工单
- 导入保养工单
- 维修工单
- 新建维修工单
- WEB编辑维修工单
- APP接受维修工单
- APP签到维修工单
- APP完成维修工单
- APP签字维修工单
- 作废维修工单
- WEB删除维修工单
- WEB查看完成情况
- WEB故障电梯
- WEB维修工单-5分钟未接受(急修)
- WEB维修工单-24小时未接受
- WEB-过期未维修
- 搜索维修工单
- 维保统计
- 维保记录
- 维保日历
- 工单情况统计
- 急修次数统计
- SIM卡开卡说明
- 开卡规范
- 网关APN配置
