## 一、第一张架构图

上图简要描述了Apollo的总体设计,我们可以从下往上看:
* Config Service提供配置的读取、推送等功能,服务对象是Apollo客户端(**也就是Spring Cloud微服务程序**)
* Admin Service提供配置的修改、发布等功能,服务对象是Apollo Portal(**也就是配置管理中心web应用**)
* Config Service和Admin Service都可以是多实例、无状态部署,所以需要将自己注册到Eureka中并保持心跳。(**Config Service和Admin Service也是Spring Boot服务,同样需要服务注册与发现**)
* 在Eureka之上我们架了一层Meta Server用于封装Eureka的服务发现接口(**可以理解为Meta Server为对服务注册中心的接口封装,目前官方只支持eureka**)
* Client通过域名访问Meta Server获取Config Service服务列表(IP+Port),而后直接通过IP+Port访问服务,同时在Client侧会做load balance、错误重试
* Portal通过域名访问Meta Server获取Admin Service服务列表(IP+Port),而后直接通过IP+Port访问服务,同时在Portal侧会做load balance、错误重试
* 为了简化部署,我们实际上会把Config Service、Eureka和Meta Server三个逻辑角色部署在同一个JVM进程(从部署结构角度说,它们三个合起来叫做config-service)中。
> 注意,目前(2020年4月)apollo默认就集成了eureka(不需要单独搭建eureka集群),官方实现暂不支持zookeeper、consul。第三方实现笔者见过支持zookeeper的情况。
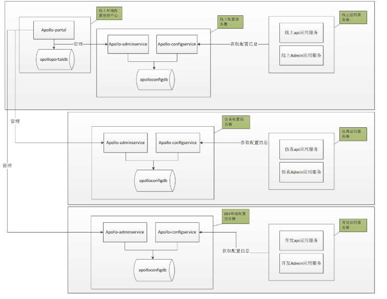
## 二、第二章架构图(部署结构图)

* 一个apollo portal(含ApolloPortalDB)可以管理多套环境,如:生产、仿真(演示)、开发环境
* 每个环境都需要独立部署一套Config Service、Admin Service和ApolloConfigDB
* 我们自己开发的微服务向Config Service注册,因为广义的config service中包含Config Service、**Eureka**和Meta Server三个逻辑角色
## 三、 各模块概要介绍
### Portal
* 提供Web界面供用户管理配置、权限角色用户管理
* 通过Meta Server获取Admin Service服务列表(IP+Port)
### Client
* Apollo提供的客户端程序,为应用提供配置获取、实时更新等功能
* 通过Meta Server获取Config Service服务列表(IP+Port)
### Config Service
* 提供配置获取接口
* 提供配置更新接口(基于Http long polling)
* 接口服务对象为Apollo客户端
### Admin Service
* 提供配置管理接口
* 提供配置修改、发布等接口
* 接口服务对象为Portal
### Meta Server
* Portal通过域名访问Meta Server获取Admin Service服务列表(IP+Port)
* Client通过域名访问Meta Server获取Config Service服务列表(IP+Port)
* Meta Server从Eureka获取Config Service和Admin Service的服务信息,相当于是一个Eureka Client
* 增设一个Meta Server的角色主要是为了封装服务发现的细节,对Portal和Client而言,永远通过一个Http接口获取Admin Service和Config Service的服务信息,而不需要关心背后实际的服务注册和发现组件
* Meta Server只是一个逻辑角色,在部署时和Config Service是在一个JVM进程中的,所以IP、端口和Config Service一致
## 四、服务端设计
在配置中心中,一个重要的功能就是配置发布后实时推送到客户端。下面我们简要看一下这块是怎么设计实现的。

上图简要描述了配置发布的大致过程:
1. 用户在Portal操作配置发布
2. Portal调用Admin Service的接口操作发布
3. Admin Service发布配置后,发送ReleaseMessage给各个Config Service
4. Config Service收到ReleaseMessage后,通知对应的客户端
## 五、客户端设计

上图简要描述了Apollo客户端的实现原理:
1. 客户端和服务端保持了一个长连接,从而能第一时间获得配置更新的推送。(通过Http Long Polling实现)
2. 客户端还会定时从Apollo配置中心服务端拉取应用的最新配置。
* 这是一个fallback机制,为了防止推送机制失效导致配置不更新
* 客户端定时拉取会上报本地版本,所以一般情况下,对于定时拉取的操作,服务端都会返回304 - Not Modified
* 定时频率默认为每5分钟拉取一次,客户端也可以通过在运行时指定System Property:`apollo.refreshInterval`来覆盖,单位为分钟。
3. 客户端从Apollo配置中心服务端获取到应用的最新配置后,会保存在内存中
4. 客户端会把从服务端获取到的配置在本地文件系统缓存一份
* 在遇到服务不可用,或网络不通的时候,依然能从本地恢复配置
5. 应用程序可以从Apollo客户端获取最新的配置、订阅配置更新通知
- 文档简介
- 模块与代码分支说明
- dongbb-cloud项目核心架构
- 微服务架构进化论
- SpringBoot与Cloud选型兼容
- Spring Cloud组件的选型
- 单体应用拆分微服务
- 单体应用与微服务对比
- 微服务设计拆分原则
- 新建父工程及子模块框架
- 通用微服务初始化模块构建
- 持久层模块单独拆分
- 拆分rbac权限管理微服务
- Hello-microservice
- 构建eureka服务注册中心
- 向服务注册中心注册服务
- 第一个微服务调用
- 远程服务调用
- HttpClient远程服务调用
- RestTemplate远程服务调用
- RestTemplate多实例负载均衡
- Ribbon调用流程源码解析
- Ribbon负载均衡策略源码解析
- Ribbon重试机制与饥饿加载
- Ribbon自定义负载均衡策略
- Feign与OpenFeign
- Feign设计原理源码解析
- Feign请求压缩与超时等配置
- 服务注册与发现
- 白话服务注册与发现
- DiscoveryClient服务发现
- Eureka集群环境构建(linux)
- Eureka集群多网卡环境ip设置
- Eureka集群服务注册与安全认证
- Eureka自我保护与健康检查
- 主流服务注册中心对比(含nacos)
- zookeeper概念及功能简介
- zookeeper-linux集群安装
- zookeeper服务注册与发现
- consul概念及功能介绍
- consul-linux集群安装
- consul服务注册与发现
- 通用-auatator导致401问题
- 分布式配置中心-apollo
- 服务配置中心概念及使用场景
- apollo概念功能简介
- apollo架构详解
- apollo分布式部署之Portal
- apollo分布式部署之环境区分
- apollo项目权限管理实战
- apollo-java客户端基础
- apollo与SpringCloud服务集成
- apollo实例配置热更新
- apollo命名空间与集群
- apollo灰度发布(日志热更新为例)
- SpringCloudConfig配置中心
- config-git配置文件仓库
- config配置中心搭建与测试
- config客户端基础
- config配置安全认证
- config客户端配置刷新
- config配置中心高可用
- BUS消息总线
- bus消息总线简介
- docker安装rabbitMQ
- 基于rabbitMQ的消息总线
- bus实现批量配置刷新
- alibaba-nacos
- nacos介绍与单机部署
- nacos集群部署方式(linux)
- nacos服务注册与发现
- nacos服务注册中心详解
- nacos客户端配置加载
- nacos客户端配置刷新
- nacos服务配置隔离与共享
- nacos配置Beta发布
- 服务熔断降级hystrix
- 服务降级&熔断&限流
- Hystrix集成并实现服务熔断
- Jemter模拟触发服务熔断
- Hystrix服务降级fallback
- Hystrix结合Feign服务降级
- 远程服务调用异常传递的问题
- Hystrix-Feign异常拦截与处理
- Hystrix-DashBoard单服务监控
- Hystrix-dashboard集群监控
- 分布式系统流量卫兵sentinel
- sentinel简介与安装
- 客户端集成与实时监控
- 实战流控规则-QPS限流
- 实战流控规则-线程数限流
- 实战流控规则-关联限流
- 实战流控规则-链路限流
- 实战流控效果-WarmUp
- 实战流控效果-匀速排队
- BlockException处理
- 实战熔断降级-RT
- 实战熔断降级-异常数与比例
- DegradeException处理
- 注解与异常的归纳总结
- Feign降级及异常传递拦截
- 动态规则nacos集中存储
- 热点参数限流
- 系统自适应限流
- 微服务网关-GateWay
- 还有必要学习Zuul么?
- 简介与非阻塞异步IO模型
- GateWay概念与流程
- 新建一个GateWay项目
- 通用Predicate的使用
- 自定义PredicateFactory
- 编码方式构建静态路由
- Filter过滤器介绍与使用
- 自定义过滤器Filter
- 网关请求转发负载均衡
- 结合nacos实现动态路由配置
- 整合Sentinel实现资源限流
- 跨域访问配置
- 网关层面全局异常处理
- 微服务网关安全认证-JWT篇
- Gateway-JWT认证鉴权流程
- 登录认证JWT令牌颁发
- 全局过滤器实现JWT鉴权
- 微服务自身内部的权限管理
