[TOC]
# 概述
## 容积率奖励(Floor Area Ratio Bonus)定义
“容积率奖励”是指土地开发管理部门为取得开发商的合作,在开发商提供一定的公共空间或公益性设施的前提下,奖励开发商一定的建筑面积。
## 溯源
“容积率奖励”作为美国土地管理调控技术中的一种,诞生于美国区划法,并依托美国区划法而发展。19世纪末,城市大规模开发产生了严重的社会问题,由此政府开始重视并颁布相应的措施。其中1916年的区划决议(图1)与1962年的区划法是纽约区划发展史上重要的两个节点,逐渐将过于刚性的控制转变为刚性加引导性相结合的管控模式。在这一过程中,“容积率奖励”逐渐被引入到区划法中,充当区划法的补充完善,在后续的建设管理中发挥着重要作用。

## 背景
“**容**积率奖励机制”之所以存在并发展,是为了鼓励开发商在开发建设过程中可以为城市居民提供更多的公共空间和公共设施(图3)。通俗的说,容积率奖励就是指土地开发管理部门为取得开发商的合作,在开发商提供一定的公共空间或公益性设施的前提下,奖励开发商一定的建筑面积\[2-5\]。

美国容积率调控技术基本原理(左)及容积率奖励机制(右
《纽约市1916版区划条例》中,硬性的将纽约市划为五个高度分区,要求街道宽度与建筑高度的比例从1:1至1:2.5。如果开发商希望获得更高的建筑高度,必须按照既定的比例从街道向后退相应的距离。这导致纽约20世纪的很多摩天楼呈现逐层退台式的建筑形态,俗称为“婚礼蛋糕式建筑”\[6-7\](图4)。**这种方式虽然提高了城市建设的速度,但是建筑体量与形态过于雷同,城市也逐渐失去特色,这也是传统区划法的弊端**。美国建筑评论杂志将这种建筑戏称为“蛋糕模子(cake mold)”,将建筑屋顶层层退缩称为“扭曲的金子塔(contorted ziggurat)”并声称这种设计仅仅出于规范要求,毫无审美因素考虑
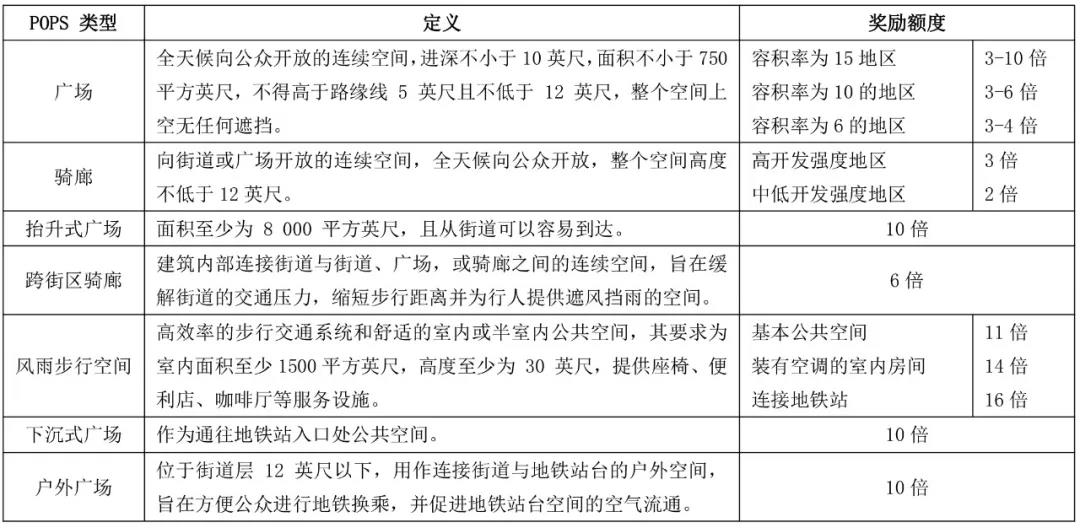
直到《纽约市1961版区划条例》,区划引入奖励机制,除去与居住用地相关的奖励,纽约激励区划可以概括为两个部分,一个部分为附加在基本区划商业用地上的公共规定,即私有公共空间政策(POPS: Privately Owned Public Space);另一个为特殊规定,运用在区划的特殊意图区中,其中有各种的特殊规定的奖励规则\[8\](表3)。其中,区划针对不同类型的私有公共空间制定了详细的奖励额度政策(表4)。
纽约激励区划相关规定一览表

私有公共空间政策一览表

私有公共空间虽然没有明确划定奖励范围,但根据奖励额度可以看出只有地块容积率达到6以上(包括6)才进行奖励,即高开发强度的用地才允许容积率私有公共空间的容积率奖励。纽约区划条例对不同用地的私有公共空间奖励额度都有明确的规定
私有公共空间奖励额度一览表

注释:奖励额度\=每增建1平方英尺私有公共空间奖励的建筑面积;奖励容积率 ≤ 基准容积率 ×20% 
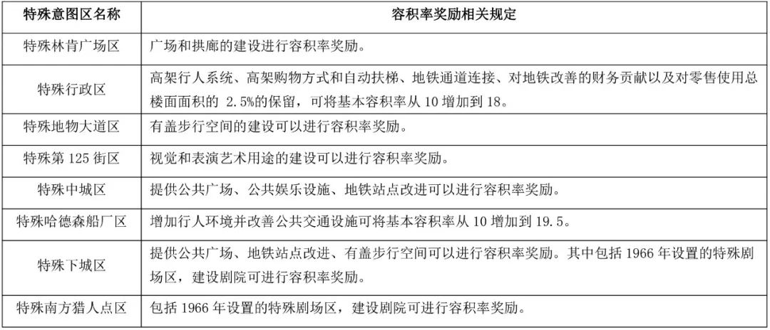
而特殊意图区一般为城市重要地段,如商务商业区或鼓励混合发展的地区等,容积率比一般区域高\[9\],拥有比一般区域更丰富的奖励机制,或对某类功能有特别鼓励和考虑,有针对性的设定容积率上浮政策
部分特殊意图区容积率奖励相关规定

容积率奖励机制运行的根本前提就是区划法将城市用地按片区不同性质不同区位的用地划定了密度分区,设定了片区的基础容积率与最高容积率。当建设容量不大于基础容积率时,开发商或业主可以在符合区划法的条件下自由建设。而如果开发商或业主希望建设高于基础容积率的建筑,则需要为市民提供公共空间或公共设施,从而获得容积率的奖励。但同时,奖励的容积率加上基础容积率不得大于该地块的最高容积率。最高容积率的制定,便是为了限制某些地块开发强度过高而引发城市问题
# 我国实践
**奖**励空间受最高容积率的约束,面积通常较小。国内许多城市在容积率奖励方面也结合当地城市的发展状况制定相应规定条例(表7)。2013年1月起,南京市委市政府发布《关于进一步加强节能减排工作的意见》,提出“单体10000平方米以上的建筑,符合国家节能标准的,审批规划时可给予0.1-0.2的容积率奖励”\[8\]。所奖励的面积大都在“1-4㎡”之间,最多至6㎡,面积不大,皆凸显了“微空间”的“微”,而且国内在政策上,除了上海与昆明对于容积率奖励实行的区域有明确外,其他的城市皆没有做出明确规定。
我国部分城市容积率奖励政策

国内外容积率奖励及开发权转让的比较

不同国家采取容积率奖励和转移机制都是为了加强城市公共空间的建设,但是在具体内容上还是存有差异的,这也跟各国国情密切相关(表8)。美国的容积率奖励政策是建立在开发权公平和相等的基础之上,这与国内由控制性详细规划甚至土地出让时才明确土地开发容积率的做法存在着根本性的区别。因此,尽管我国的不少城市出于各种目的也制定了容积率奖励政策和措施,但是作用相对局限\[10\]。对此,早年梁鹤年教授就提出土地使用密度指标(包括容积率)只是处于从属地位,而不是主导的。在西方,这些“指标”也是经常讨论和被修改的\[11\]。业界也有学者表示由于中国土地所有制与国外土地私有制不同,效仿美国容积率奖励机制倒不如在土地出让前,在规划条件中载明对这块土地未来将要提供连廊、广场还有公共空间的要求。美国关于处理城市建筑空间关系的技术手段除了容积率奖励,还有开发权转移(图5)。因此我国城市到底需不需要制定有关容积率奖励和开发权转移政策,该如何制定,这需要基于充分认识我国的国情、时情和市情,不能盲目照搬美国等西方国家的做法\[10\],这些问题在未来仍值得我们继续关注与探讨。

摘自:[城市微空间│奖励空间 03](https://mp.weixin.qq.com/s/i2qFA_BC-vhIcG9Y7IDc-g)
# 微信文章
## 城市微空间│奖励空间 03
https://mp.weixin.qq.com/s/i2qFA_BC-vhIcG9Y7IDc-g
## 轨道交通枢纽周边地区容积率奖励政策研究——以东京云雀丘地区为例
https://mp.weixin.qq.com/s/1nuJoXbYR0oVuB7D0vlp_w
## 【最“高大上”的城市是怎么规划出来的】——“纽约客”谈纽约区划
https://mp.weixin.qq.com/s/LeotCfdqql1NFft54RIctA
                    
        - 简介
- 什么是EEEWORK设计百科
- 更好的城市和生活
- 儿童友好城市
- 步行友好城市/步行城市
- 老年友好城市
- 健康城市
- 公园城市-成都
- N分钟生活圈
- 亲自然城市
- 韧性城市
- 无废城市/零废城市
- 海绵城市
- 低碳城市
- 智慧城市
- 未来城市
- 数字孪生城市
- 田园城市
- 收缩型城市
- 低碳生态城市
- 紧凑城市
- 创意城市
- 慢城
- 短距离城市/短途城市
- 活力设计/积极设计
- 社区和街区
- 开放街区
- 未来社区-浙江
- 公园街区-成都
- 产业社区
- 日本“5.0社会”
- 可持续社区
- 健康社区
- 低碳社区
- 智慧社区
- 第三空间
- 交通和街道类
- TOD
- 铁路上盖
- 站城一体
- 第四代枢纽
- 共享街道
- 活力街道
- 完整街道
- 小街区密路网
- 自动驾驶
- 街道设计导则
- 交通稳静化
- BRT
- 街道可步行性
- 生活街道(Woonerf)
- 城市更新类
- 城市更新
- 城市微更新
- 城市双修
- 传统村落改造
- 老旧小区改造
- 城市消极空间改造
- 地方营造
- 三旧改造
- 历史街区改造
- 城中村改造
- 存量工业用地更新
- 城市复兴
- 有机更新
- 生态低碳
- 碳中和
- 可持续发展
- LEED
- 碳足迹
- 低碳经济
- 碳交易
- 绿色建筑
- 被动式建筑
- 装配式建筑
- 低影响开发(LID)
- 生态修复
- 低碳能源
- 棕地
- 城市通风廊道
- 生态廊道
- 循环经济
- 都市农业
- 智慧与未来
- 新型城市基础设施建设(新城建)
- AR增强现实
- VR虚拟现实技术
- CIM
- BIM
- 大数据与城市规划
- 人工智能辅助城市规划
- 数字化城市设计
- 城市设计第四代范型
- 数据增强设计
- 空间句法
- 量化城市形态学
- 城市大脑
- 城市传感器
- 物联网
- 区块链
- 云计算
- 历史类项目
- 历史文化名城保护规划
- 历史文化名村
- 工业遗产保护
- 世界文化遗产
- 世界自然遗产
- 历史建筑
- 历史文化街区
- 生活配套和公共设施
- 公共服务设施评估
- 邻里中心
- 乡村类项目
- 乡村规划
- 乡村振兴战略
- 村庄规划编制
- 美丽乡村
- 田园综合体
- 村庄整治
- 乡村旅游综合体
- 数字乡村建设
- 民宿
- 产业项目
- 创新区
- 特色小镇
- 夜间经济
- 产城融合
- 自由贸易区
- 德国工业4.0
- 美国“工业互联网”
- 高新区
- 数字经济下沉
- 数字经济
- 新型生活型服务业
- 商业办公
- 城市综合体
- 中央商务区CBD
- 中央活力区CAZ
- 旅游类
- 旅游综合体
- 全域旅游
- 厕所革命
- 风景名胜区
- 旅游度假区
- 公园和景观类
- 国家公园
- 国家湿地公园
- 国家城市湿地公园
- 郊野公园
- 绿道
- 碧道
- 郊野单元规划
- 绿色基础设施
- 低成本景观设计
- 可持续景观
- 公共空间
- 私有公共空间(POPS)
- 街道家具
- 无障碍设计
- 城市微型公共空间
- 市政类
- 城市地下综合管廊
- 分布式能源
- 储能系统
- 经典规划理论
- 社区治理
- 绅士化
- 精明增长
- 新城市主义
- 有机疏散
- 邻里单位
- 光辉城市
- 广亩城市
- 拼贴城市
- 城市意象
- 雷德朋体系
- 学术研究工具
- Citespace知识可视化工具
- 国土空间规划
- 国土空间规划法规和规范汇编
- 城市体检评估
- 三区三线
- 国土空间规划监测评估预警管理系统
- 城市体检
- 国土空间规划双评估
- 国土空间规划双评价
- 城镇开发边界
- 三线一单
- 国土空间规划指标体系
- 主体功能区规划
- 全域土地综合整治
- 国土空间生态修复
- 永久基本农田储备区
- 国土三调
- 土地用途管制
- 国土空间用途管制
- 宗地
- 一书两证
- “城市规划区”与“城市建成区”
- 建设用地
- 国土空间规划实施评估
- 国土空间基础信息平台
- 国土空间规划“一张图”
- 土地利用总体规划
- 控制性详细规划相关
- 区划
- 控制性详细规划
- 建筑高度控制
- 容积率奖励
- 城市紫线
- 城市绿线
- 城市蓝线
- 城市黄线
- 白地
- 新型产业用地M0
- 上海控规-综合用地
- 城市设计类
- 城市设计
- 总体城市设计
- 城市设计导则
- 城市设计图则
- 城市设计管控
- 各类专项规划
- 城市防灾减灾规划
- 城市综合交通规划
- 商业网点
- 绿地系统
- 地下空间
- 城市工程设施专项规划
- 运营类
- 城市经营
- 公众参与
- BOT模式
- PPP
- 1.5级土地开发
- 土地招拍挂
- 政府投融资平台
- 土地一级开发
- 带方案出让
- 城市精细化管理
- 产业策划
